365上市公司(英国)集团-官方网站
首页
|
关于我们
|
教职员工
|
人才培养
|
公司党建
|
实验中心
|
清风朗月
|
就业指导
|
信息办公
英国365公司官网简介
现任领导
机构设置
研究机构
新闻学系
广告学系
广播电视学系
广播电视编导系
播音与主持艺术学系
摄影系
管理人员
实验中心
退休教师
本科教育
硕士教育
博士教育
硕博导师
继续教育
学习进行时
党建新闻
党史学习
主题教育
实验中心官网
中心简介
安全管理
管理规定
常用表格
党建宣传
全面从严治党宣传
师德师风
就业政策
招聘信息
毕业生风采
安全生产
公司新闻
天津制度
下载专区
联系我们
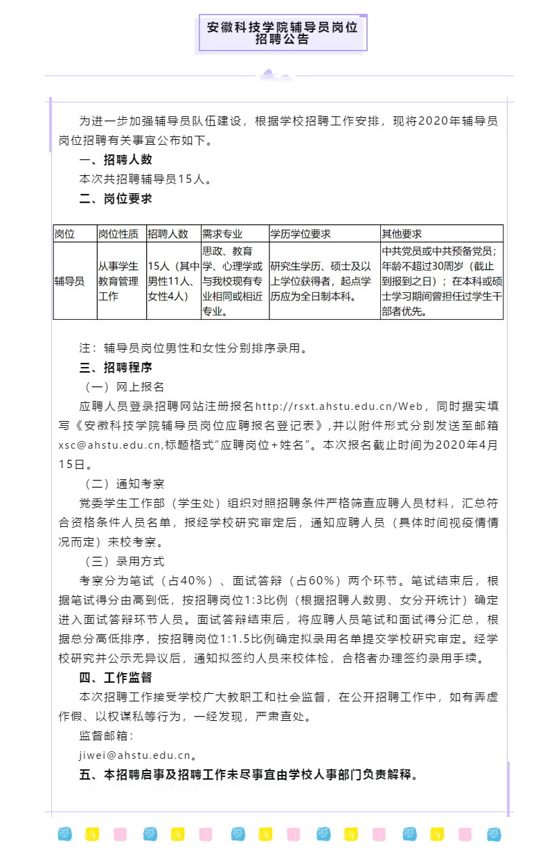
安徽科技公司辅导员岗位招聘
2020年04月01日
版权所有:英国365公司官网
地址:天津市西青区宾水西道393号 | 邮政编码:300387 | 电话:022-23766061 | 管理员:王旭